Skip to main content
Get support
i3CONNECT
Main navigation
Close navigation
Main
Get support
i3CONNECT
Main
Documentation for AllSync Transmitter or Receiver
Product sheet / brochure for AllSync Transmitter Dongle
User Manual for AllSync Transmitter / Receiver
Product Introduction for AllSync Transmitter / Receiver
Package Contents of the AllSync Transmitter / Receiver
Hardware Recommendations for AllSync Transmitter / Receiver
Wi-Fi Requirements for AllSync Transmitter / Receiver
Button Function Descriptions for AllSync Transmitter / Receiver
Connect to a laptop using the AllSync Transmitter / Receiver
Mirror your screen (cast) with the AllSync Transmitter
How to pair i3ALLSYNC HDMI/USB-C transmitter for the first time
3-2 How to use
Specification data sheet for AllSync 4.0 Receiver
Troubleshoot AllSync: App, Transmitter & Receiver
Troubleshoot license issues of the AllSync Receiver?
Troubleshoot network issues with AllSync Transmitter HDMI/Type-C
Troubleshoot No touch responses (touchback) with AllSync Transmitter / Receiver
Troubleshoot sound / audio issues when using the AllSync Transmitter
AllSync HDMI & USB-C Transmitter
Product Sheets for the i3ALLSYNC HDMI/USB-C Transmitter
Product Introduction for the i3ALLSYNC HDMI/USB-C Transmitter
Package Contents for the i3ALLSYNC HDMI/USB-C Transmitter
Compatibility Specification for the i3ALLSYNC HDMI/USB-C Transmitter
Wi-Fi requirement for the i3ALLSYNC HDMI/USB-C Transmitter
Description of functions for the i3ALLSYNC HDMI/USB-C Transmitter
Connecting your laptop to the i3ALLSYNC HDMI/USB-C Transmitter
Pairing with the i3ALLSYNC HDMI/USB-C transmitter
Mirror / Cast using i3ALLSYNC HDMI/USB-C transmitter
User manual for AllSync Transmitter
_i3ALLSYNC Troubleshooting
Wirelessly cast your laptop screen using the AllSync Transmitter dongle
_i3ALLSYNC Touch TX (USB-C & HDMI) MAC address
_i3ALLSYNC performance test
_i3ALLSYNC connected users not showing as connected users
_i3ALLSYNC SOP
_1 Connection issue
_CASE 1-A TX-RX Connection issue
_CASE 1-B Airplay Connection issue
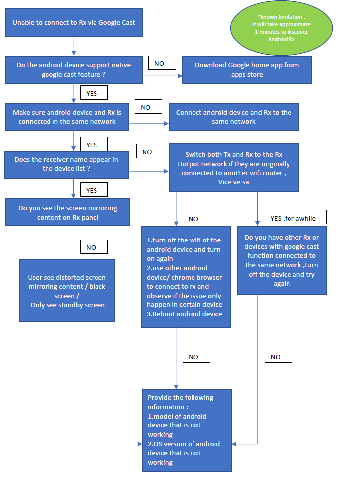
_CASE 1-C Google Cast Connection issue (Android device)
_CASE 1-D Google Cast Connection issue (Google Chrome)
_CASE 1-E HDMI/Type C Tx Connection issue
_2 Audio issue
_CASE 2-A No audio from i3ALLSYNC android RX after mirroring
_3 Touch back issue
_CASE 3-A Unable to touch back with i3ALLSYNC MAC TX
_4 Pairing issue
_CASE 4-A HDMI transmitter / USB-C transmitter
_FAQ
_Advance Troubleshooting of Airplay
_How HDMI /Type C Tx pairing works
_How to grant permission for touch back on Mac OS
_How to Reset the app
_How to retrieve PMplayer.txt
_How to turn on the permission in Mac OS for Google Cast
_i3ALLSYNC check version
_i3ALLSYNC TX45 How to do a firmware upgrade of the hardware transmitter
_i3ALLSYNC enable/disable hardware decode
_i3ALLSYNC USB-C TX (5ghz) How to do a firmware upgrade of the hardware transmitter
_i3ALLSYNC TX46 How to do a firmware upgrade of the hardware transmitter
_i3ALLSYNC reinstall Allsync audio drivers
_i3CAST-TO Troubleshooting
_i3CAST-TO How to pair 2 displays with i3Cast-to
_I3Allsync How to make an Cast-to connection
Breadcrumbs
Home
i3CONNECT AllSync Transmitter/Receiver
_i3ALLSYNC Troubleshooting
_i3ALLSYNC SOP
_1 Connection issue
On this Page
_CASE 1-C Google Cast Connection issue (Android device)